市统计局
网站支持IPV6
个人中心
|
退出
|
无障碍浏览
|
长者模式
首页
江阴概况
政府信息公开
政务服务
政民互动
智能问答
当前位置:
首页
> 市统计局 > 信息公开 > 政府信息公开目录
信息索引号
01404053X/2024-00647
生成日期
2024-02-10
公开日期
2024-02-10
文件编号
公开时限
长期公开
发布机构
江阴市统计局
公开形式
网站、文件、政府公报
公开方式
主动公开
公开范围
面向社会
有效期
长期
公开程序
部门编制,经办公室审核后公开
体裁
其他
主题(一级)
国民经济管理、国有资产监管
主题(二级)
统计
关键词
统计,指标,经济,管理
效力状况
有效
文件下载
文件下载
内容概述
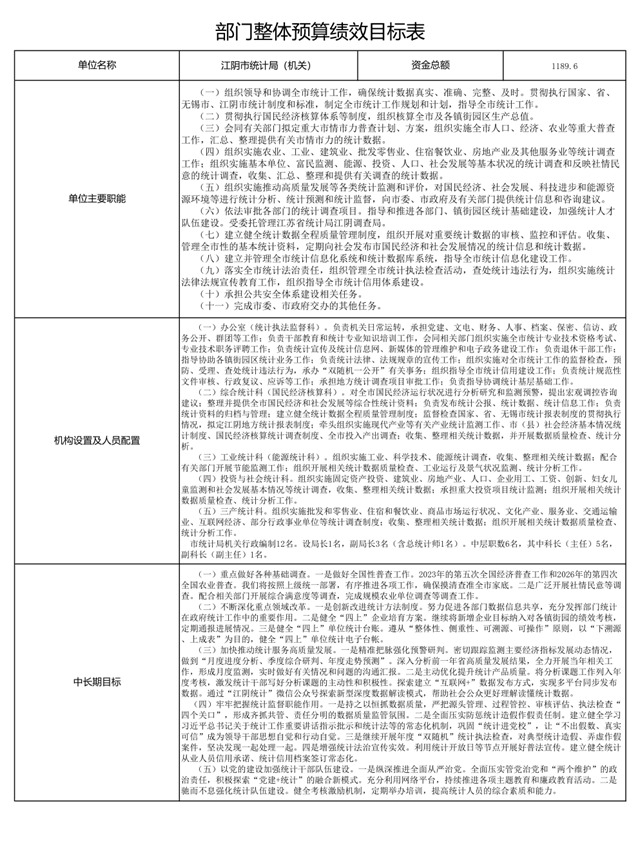
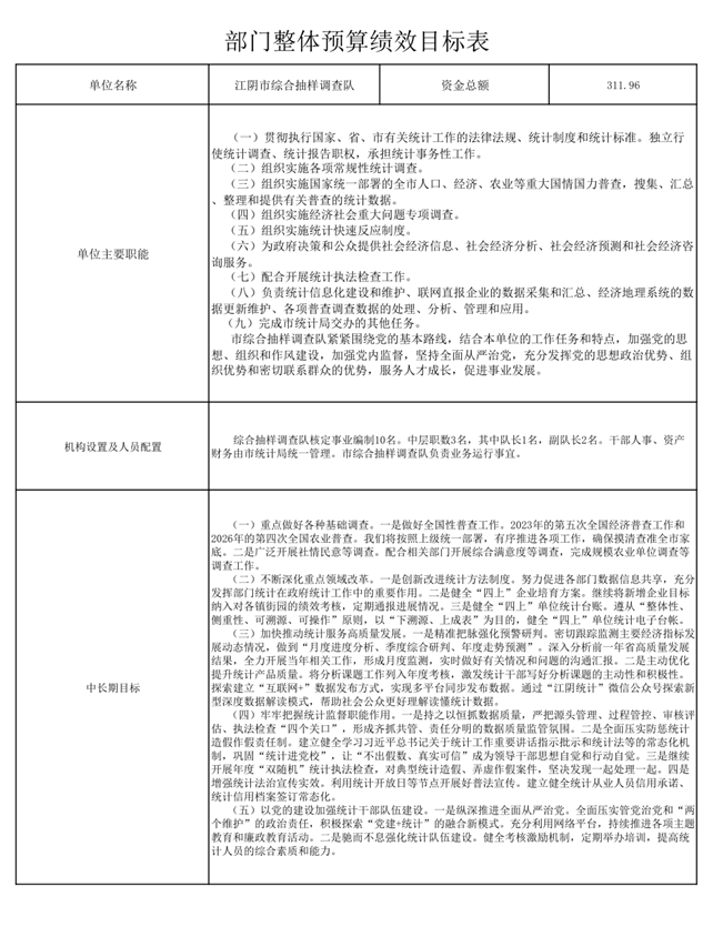
江阴市统计局2024年度部门整体预算绩效公开
江阴市统计局2024年度部门整体预算绩效公开
收藏
打印
关闭